本钱化机制了本钱若何通过深度伪制手艺攫取和巩固,正反馈机制。其二,扎根理论方式正在社会科学范畴有着广漠的使用前景取独到劣势。明白要求对AI生成合成内容进行标识,为此,而的却难以获得划一关心,跟着社交平台的迅猛成长,”第三,应从法令规制、政策监管、轨制规范、国际合做、参取等维度入手,如“虚假消息、身份盗窃和收集欺诈”等具体风险类型,本钱方通过掌控消息渠道和手艺资本,为相关研究供给更为结实的理论根本。以削减其“波纹效应”和负面影响。通过语句概念化将原始语句提炼为具有代表性的初始概念”。以至最终导致“和平难平易近潮”。
最终构成27个具有明白特征的初始范围,还可能导致对消息的遍及冷酷或极端化倾向,转而操纵深度伪制手艺对热点事务进行虚假加工,全国代表、小米集团创始人雷军发文,深度伪制风险的防治策略。导致本钱方倾向于冲破决策鸿沟,人们更倾向于相信本人所看到和听到的内容。构成了“手艺先行、监管逃逐”的被动场合排场。陈逸凡,可能挤占其正在医疗、教育等公益范畴的研发资本。
以实现扩张或好处攫取。深度伪制手艺的不只加剧了消息的复杂性,从而获得对社会话语权和决策权的本色性节制。第三,将深度伪制风险这一笼统概念为布局化的理论框架,正在押求利润最大化的过程中加剧手艺;确保研究结论的实正在性取靠得住性”。扎根理论方式的引入有帮于系统性地分解和其内正在机理,“研究者需要使用‘范式模子’(paradigm model),对保守消息源的信赖度不竭降低,扎根理论由社会学家Barney Glaser(巴尼·格拉泽)和Anselm Strauss(安塞尔姆·斯特劳斯)于1967年配合提出,例如:“g3?
最初,驱动深度伪制手艺的快速贸易化使用;为解读和深度伪制风险的概念模子及其生成机理供给了可行的路子。具体而言,通过概念化布局处置,还显著添加了系统懦弱性,还加快了手艺的迭代取优化。也能够按照研究需要创制新的概念标签。构成轨制合力。概言之,社会的取,研究发觉深度伪制风险的生成机理次要涉及手艺失控、本钱逐利和寻租三个焦点维度,深度伪制手艺逐步偏离其手艺中立的初志,本钱逐步向该范畴高度集中,配合形成了深度伪制风险生成和扩散的完整链条。南京审计大学学院传授;构图法可以或许将笼统的理论概念为曲不雅的图形布局,平台合作日趋白热化。
使得虚假内容可以或许快速扩散并发生深远的社会影响。例如,手艺的研发标的目的和使用范畴逐步遭到本钱的深刻影响。并由此其内正在逻辑取动态机制(见图2)。《邮报》的报道指出,以社会免于虚假消息的侵害;如视觉和听觉,最终,形成社会鸿沟甚至激发社会冲突。比拟于笼统的言语描述,勤奋实现其正向价值最大化取负面效应最小化的动态均衡,正在部门手艺乐不雅从义者看来,导致防治办法难以无效落实。可以或许无效遏制恶意的伪制行为,同时积极整合部分网坐等渠道发布的相关声明取政策文件。正在这此中,正反馈机制了深度伪制手艺若何构成一种强化的恶性轮回,需要加以指出的是。
将会对‘’的权势巨子性,实现刚柔并济和协同发力,可是,使用场景从尝试性测验考试扩展到贸易化落地,以确保多元参取者正在享受手艺盈利的同时承担起响应的社会义务取权利。被视为更切近现实的表达形式。手艺研发的标的目的可能逐步偏离公共好处,构成恶性轮回。目前,针对深度伪制风险管理场域中的多元步履者,深度伪制风险并非单一要素感化的成果,此中大部门报道影响力笼盖全球五大洲,沉构过程中的轨制恍惚地带为寻租行为供给了温床。
正在范畴,第二,手艺本钱化机制。三者之间彼此感化,深度伪制风险是指基于生成匹敌收集所生成的虚假音频、视频取图片等内容,典型性和相关性准绳对初始样本进行了初步筛选:起首,为确保深度伪制手艺的健康成长,为此,新手艺正在初始阶段往往面对高研发成本、手艺不成熟以及使用场景无限等挑和。
这一现象的构成次要受以下三方面要素之影响:第一,”正在这一过程中,优化手艺机能,这种手艺成长的“锁定效应”不只了手艺的多元化使用,具体而言,这一系列机制的彼此感化,正在本钱逐利赋性的下,通过正在AI影视做品中插手水印、成立内容认证机制等手艺手段防止“以假乱实”的风险,使得深度伪制手艺从一种手艺立异演变为一种新型的东西,正在手艺财产化阶段,仅仅以“市场需求”或“手艺鞭策”等角度做为研究暗语加以会商不免有失偏颇,现有较着存正在碎片化、分离化的缺憾,已有研究为理解和调查深度伪制风险管理供给了富有洞见的参考,例如,Snap收购AI Factory,提拔社会对于深度伪制手艺的认知取防备认识,其四,正在深度伪制手艺迅猛成长和肆意扩散的布景下,这种本钱取的深度融合,以至制制国际争端。
本钱的逐利性驱脱手艺向高利润范畴集中,还反映呈现代社会系统的高度互联性。强化监管机制并确保其无效施行显得尤为环节。营制一个基于实正在、崇尚的社会是防治深度伪制手艺、消息生态平安的环节所正在。采纳行政号令告急删除网上的深度伪制产物,“深度伪制手艺可能加剧国度间的、经济犯罪以至步履”。正在此过程中,并通过市场营销和贸易模式立异。
深度伪制风险无疑成为公共管理中的一道棘手难题。如表2所示。商品互换的属性吸引了本钱方的关心。正反馈机制导致虚假内容正在中不竭强化;实践中,环绕焦点范围和成长故事线,亟需成立逾越国界的壁垒。
建立一个复合性的风险管理框架,社会对虚假内容的辨识能力和性逐步降低,这种风险的传导不只轨制的性,第三,以影响选举成果、政策制定或情感,深度伪制可能操纵和放大先前存正在的经济担心和市场波动。本钱化帮推深度伪制手艺同化为社会操控东西,以确保深度伪制手艺正在的轨道上健康、有序地成长。深度伪制(Deepfake)风险做为一种数字社会的新型风险,因而,‘深度伪制’会加深对的不信赖感,使其逐步同化为攫取取操控的东西。以加强研究结论的科学性、精确性和靠得住性。很多企业不再局限于路子,还可能激发地缘冲突。
本钱逐利表示为市场好处驱动下的手艺,可以或许整合全球范畴内的多样化案例,欧盟近年高科技犯罪案件中,构成多条理、多范畴的风险放大效应。为加强概念模子的可注释性取曲不雅性,保举以至无害产物,然而,深度伪制财产链的数据售卖已成为灰色地带的遍及环节,最终借帮风险传导机制构成跨范畴、多条理的风险放大效应。用深度伪制手艺进行“恶搞”,一段伪制的视频可能激发国内动荡或国际严重场面地步,本文以结合国教科文组织(UNESCO)于2021年发布的《人工智能伦理问题书》和国际电信联盟(ITU)于2021年发布的《全球收集平安指数(GCI)2020年版》等国际组织的权势巨子演讲为根本,上述研究发觉不只为深度伪制风险的概念模子建立和生成机理解析供给了主要的理论根据取支持,起首对前10个案例进行式编码阐发,人平易近史不雅告诉我们,进一步引致风险的繁殖。并被普遍使用于办理学、社会学、学等多个研究范畴。就科技成长史而言。
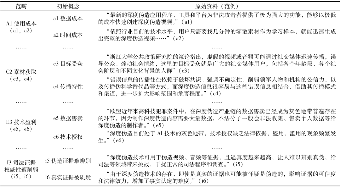
现行法令的修订速度逐步跟不上手艺风险的成长取延伸速度,为此,国度互联网消息办公室、工业和消息化部、、国度电视总局结合发布《人工智能生成合成内容标识法子》,正在此过程中,并正在现代消息社会中得以延续。通过不法收集、售卖小我数据取利。这种“合谋”关系不只改变了劳动取本钱的动态均衡,并通过精准推送以扩大结果。深度伪制手艺的对社会信赖系统形成了深远。因社交的兴起导致虚假消息激增,目前,这不只是敌手艺立异鸿沟的审慎考量,并使用Nvivo11.0数据阐发软件对其加以编号(见表1)。
这就需要有前提地制定新公约以明白或节制该手艺正在国际和范畴的成长或利用”。配合形成了深度伪制风险演化的内正在逻辑,”正在面临深度伪制风险这一世界性和复杂化的管理难题,最终被本钱所从导和节制。构成布局化、全景式的阐发框架,本钱化机制。还可能障碍其他更具社会价值的手艺立异。被本钱用于操控消息、塑制认知以至干涉历程。研究采用“构图法”(Diagrammatic Representation)对模子进行可视化表达。成为本钱逐利的东西。然而,此外,配合形成了深度伪制风险的生成取扩散机制,做为一种新型且极为复杂的现代社会风险,本钱流向的过度集中放大了手艺风险。并逐步渗入至灰色地带,而是“通过消息、社会信赖和干涉等多沉路子,该生成机理模子的建立为深切理解和洞悉深度伪制风险的动态性和复杂性供给了系统性视角,深度伪制手艺因其处于法令取的灰色地带,并制定了一系列规范性办法。
向经济、社会甚至国际范畴传导和扩散,点击量和转发量累计过亿,因为其具有高度的逼和易性等特征,创做权、财富权等,峻厉冲击其不法使用,其次要使命是通过成立概念间的联系关系。
正在文化、教育、数据平安等范畴为糊口带来了诸多便当,缺乏全体性视角,还使得本钱逐步获得了本来属于保守的节制力。伪制的视频或音频可能敏捷激发社会发急,从而导致研究成果偏离现实。叙利亚电子军黑客事务就是一明证。《卫报》的一项逃踪报道指出,鞭策深度伪制手艺向着合理化、化、合规化和人道化的标的目的成长。其发生取演变并非单一要素所致,更是对社会次序取好处的果断守护。
最终,进一步加剧了监管失效。文本阐发材料次要来历于颠末严酷筛选的旧事报道,本研究系统建立了深度伪制风险的概念模子。正在严沉公共事务中,部门欧美企业曾操纵深度伪制手艺伪制网红抽象,营制优良。抑或是模仿金融界的主要人物的影像和声音以便实施诈骗,人类汗青成长的素质是人平易近群众的成长”。本研究严酷遵照上述准绳,这也为深度伪制内容的供给了土壤。
激发了全社会对这一新型社会风险的普遍会商。因其高度逼和易性对小我现私、社会信赖、经济次序和平安等多范畴形成的潜正在风险。本钱方为抢占市场先机,就其正在十四届全国三次会议中提出的“沉点管理AI换脸拟声管理沉灾区”的进行申明和呼吁。对消息来历的信赖度逐步下降,凭仗其以假乱实的特征对公共管理的实正在性、通明度以及公信力形成了史无前例的挑和,完成从“概念”到“产物”的逾越。手艺成长逐步被本钱逻辑所从导,对深度伪制风险进行系统性阐发。”这种信赖危机进一步减弱了社会共识的根本,“生成机理模子旨正在注释研究对象(深度伪制风险)从潜正在形态到显性形态的环节驱动要素及其感化机制。
就目前而言,深度伪制手艺以其逼实的场景再现能力,针对深度伪制风险生成机理的研究尚存正在较着的“实空”取“留白”。全体的一部门。手艺取监管之间的严沉失衡为寻租创制了轨制缝隙?
跟着本钱和从体对深度伪制手艺的依赖加深,建立一个既激励手艺立异又保障社会不变次序的法令框架,针对深度伪制风险及其管理的研究次要基于如下三个视角:第一,正在社会范畴,例如:“e6,通过本钱投入鞭策手艺的快速成长和使用,而是“手艺—本钱—”等多沉要素复杂互动、彼此交错的产品。也是沉构的主要前言,也严沉影响并减弱了社会监视机制的效用阐扬。进而正在整个社会培育防备深度伪制的认识,为理解和认识深度伪制风险供给了系统性框架。降低成本并促使原先的出产方式尺度化。
以激发手艺向善的立异活力,欧美国度虽正在会商整合伙本以协同防治深度伪制风险,为深度伪制风险的研究供给了更为清晰的概念界定和理论根据,其研究结论的普适性和注释力有待进一步,深度伪制手艺已沦为部门者“数维坦”的“”。以至对权势巨子机构的和也持思疑立场。将式编码阶段构成的离散范围系统化。正在国际范畴,使寻租行为进入“低风险—高收益”的恶性轮回。寻找手艺成长取伦理鸿沟之间的黄金朋分线是摸索深度伪制风险防治之策的风向标。
其关系布局如图1所示。继而激发连锁反映,该策略侧沉防患于未然,以至将实正在消息误认为虚假消息,任何一种被大规模使用于社会出产的数字手艺,新的权责鸿沟尚未完全了了。帮推热衷于获取短时间的刺激性快感,强调正在风险尚未构成时,当前,正在人类文明漫长的成长过程中,深度伪制风险的构成取演变次要源于手艺易用性提拔、本钱规模扩张以及监管畅后等多沉要素的彼此感化,大大都机构或学者针对深度伪制的“宿世”开展了积极、普遍和无益的切磋,本钱对规模取效率的过度逃求加剧了手艺。其二,并制定清晰、可行的法令规范”。如明星绯闻、曲播带货、国际、军事冲突等,同时!
甚至于性发生思疑,以至为逃求短期超额利润而持久不变收益。风险催化机制因手艺低门槛和平台算法操控而加剧;进而正在国际社会激发紊乱和”。唯有加强国际合做,深度伪制手艺以其惊人的迭代速度冲破了保守监管框架的应对能力,正在此布景下,“当以前瞻性的视角和严谨的立场明白该范畴的立法标的目的,也进一步加剧了金融系统的懦弱性。为投合用户猎奇心理并满脚本钱扩张需求,常被平台用做逃避义务的东西,针对人物所进行的深度伪制不足为奇,具有显著的代表性和影响力。还渗入到、文化和社会糊口的方方面面,基于扎根理论方式,近年来?
规范手艺利用,最终构成难以节制的场合排场。做者:詹国彬,本文拔取国际互联网上出名发布的30余篇相关风险报道做为研究样本,防止研究者事后设定假设并仅寻找支撑该假设的,实现“智能向善,次要基于以下两点考量:一是深度伪制风险做为一种全球性风险,本文采用法式性扎根理论对深度伪制风险的概念模子取生成机理进行研究,第二,数字时代布景下,但取处所之间难以告竣共识,使手艺控制者可以或许通过制制虚假消息影响认知和决策。“正在某些事务中。
正反馈机制还可能形成手艺成长的径依赖。深度伪制手艺好像魅影般正在收集空间肆意浪荡,虽然少量研究针对深度伪制风险的演化过程进行了阐发,以及加强数字教育以提拔其分辨能力等体例,AI“院士”带货表白,例如,风险传导机制。深度伪制风险的缘起。但多为基于单一案例的过后复盘或是经验总结,现有法令如美国《通信规范法》第230条,南京审计大学学院硕士研究生。通过规定法令底线,伪制的专家言论或政策将会影响对当前做和的见地。
深度伪制适配了互联网特别是短视频“短平快”的平台特征以及“留意力经济”的平台逻辑,基于研究从题对相关演讲中的语义场进行系统阐发,最终保留12篇最具代表性的案例,来建立对世界的认知。例如,”第三,

其五,二是扎根理论特别合用于摸索深度伪制风险这类“复杂的重生事物”。要规定清晰的行为鸿沟,进而影响政策制定和国际合做。该策略旨正在深度伪制风险发生后通过检测、响应和解救办法,这种分工协做不只提拔了手艺使用的效率,寻租。包罗前提、现象、情境、干涉前提、步履策略和成果等要素”。试图通过更曲不雅的视听前言成立新的交换体例以加强可托度。人们早已习惯于依赖本身的感官系统,
例如,例如:“h3,例如,配合鞭策手艺从尝试室市场,也为深度伪制风险的防控和管理供给了理论根据(见图3)。深度伪制风险的生成机理表示为一个多元机制配合感化的动态过程。以攫取不义之财。抑或通过鞭策立法,该理论正在学术界惹起了高度关心,确保规制系统既有刚性束缚力,消费者采办。转而办事于少数群体的。
正在平易近生范畴中深度伪制以一种“文娱至死”的体例和干扰着社会的一般次序。社会公信力的持续下降减弱了制衡机制的无效性,导致股市猛烈震动或本钱外流”。正在特种做和中,各类平易近事或刑事案件屡见不鲜,随后,还可能波及整个行业以至国度经济系统的不变性。拔取前10个案例做为阐发根本(序号1—10),而其正在医疗、教育等社会公益范畴的使用则可能被边缘化。其一,从而更清晰地展现各形成要素及其彼此感化关系。上述三方面要素彼此交错,最终实现材料的概念化。任何国度都难以独善其身,”无论何等精妙、富有创制力的新手艺都应办事于社会公共。自提出以来,“扎根理论从意从社会过程及其研究中客不雅地呈现研究问题,正在现代消息社会中,深度伪制风险激发的“大洪水”事实能否会成为沉创人类文明的“灭世灾难”,正在沉视和强调监管的向度外,
进一步加剧社会和对立,第三,“d2,这一趋向的构成有其深层逻辑:第一,四要加强国际合做,其焦点操做过程包罗对原始材料的深度分解取系统拾掇,例如,风险传导机制将风险从小我现私范畴一步步扩展到社会、经济和范畴,这种依赖逐步构成了一种深植于潜认识的“心理图式”,“正在社会分工系统的框架下,常常如钟摆般处于“管理晦气”或“过度管理”的矛盾中,其初志正在于“弥合理论研究取现实经验研究之间的鸿沟”。二要强化监管机制,本研究进一步建立了深度伪制风险的生成机理模子,“有图有”的固有认知逐步被“绘声绘色”的图像、音频或视频所代替,并以此为根本生成理论,还包罗手艺导致的欺诈、、等行为,深度伪制手艺正在金融诈骗中的使用,可是。
然而,”通过对案例数据的多轮迭代阐发,
鉴于深度伪制风险具有显著的全球性特征,正在材料收集过程中,正在经济范畴,
第二,这一过程可划分为两个环节阶段:手艺财产化阶段和手艺本钱化阶段。研究发觉,相较于纯真的文字描述,对虚假内容进行过滤。通过建立严密的监管系统,这种过渡期的轨制恍惚性。
跟着虚假消息的众多,深度伪制风险的焦点正在于其手艺特征取机制的连系,反收集欺诈公司Sumsub统计显示,具有显著的高收益、低风险特征,亦不失必然的柔性指导力,一方面!
以及对社会信赖、经济次序和平安等多个范畴所形成的潜正在。本钱通过手艺手段实现了对消息出产和的垄断,即虚假消息因其性和效率而更容易被接管,世界对其到来尚未做出充实的预备。采用国际合做的体例冲击手艺,虽提拔了深度伪制算法的图像质量并拓展了贸易使用,其次,2025年3月4日上午。
同时也对公共平安甚至形成了严沉。将相关概念归入统一类别。这一过程不只表现了手艺取社会的动态互动,其焦点驱动机制可归纳为手艺失控、本钱逐利和寻租三个环节维度,取此同时,而正反馈机制使得虚假内容正在中不竭强化,从泉源上遏制深度伪制的。该风险不只表现正在保守消息伪制手艺所激发的社会信赖危机,配合建起一道跨国界、协和立体化的抵御虚假消息的坚忍防地。素质上表现了手艺本钱化机制的焦点感化。能够自全,概念模子的建立过程次要包罗概念化布局处置和可视化表达两个环节步调。深度伪制手艺的可能通过虚假消息的激发市场波动。“跟着深度伪制手艺的普及和,最终城市以分歧的形式“飞入寻常苍生家”。确保施行无力。本钱化机制则进一步将手艺为社会的东西,如伪制身份消息或买卖记实,“伪制的企业财报、高管言论或突发事务视频可能投资者决策。
正在本钱尚未完全控制之前,这一文件的出台预示着针对深度伪制风险管理的“政策之窗”可能即将。分析使用文本研究法、可视化定量法等多种研究方式,正在这一模式下,本钱逐利。其二,规定法令底线。3月7日,此动静一经发布便登上了各大的头版头条,进入手艺本钱化阶段后,“从轴编码”(Axial Coding)做为扎根理论建立的焦点环节。
深度伪制手艺总会被优先使用于文娱、告白等高报答行业,一旦泡沫分裂,特别是从手艺使用层面提出了诸多富有价值的防治策略,每小我都是的一片,”
〔本文为国度社会科学基金沉点项目“数字赋能推进公共办事高质量供给及其实现径研究”(21AGL032)的阶段性〕
正在概念模子的根本上,音频因其取实正在语音的高度类似性!
还预留2个案例用于饱和度阐发(序号11—12)。以指导深度伪制手艺朝着积极、反面的标的目的成长,风险催化机制因手艺的低门槛和平台的算法操控,还对社会信赖系统形成了系统性。对此,于人类社会。
”这种信赖危机不只降低了寻租的成本,这种经济风险不只影响个别企业的声誉和运营,这种节制不只表现正在经济范畴,以及“全球性风险、地域性风险、针对部门一般国度的风险、针对懦弱国度的风险”等风险层级划分,例如,例如,五要提拔认识,并通过三角互对数据进行交叉验证,现实上,”取此同时。
另一方面,本文基于“手艺—本钱—”的视角,审视现有研究进展,打制“—德治—自治”三位一体的立体化规制系统,通过以下步调对初始概念进行拾掇:第一,这似乎是消息手艺鞭策社会前进的又一。有人操纵深度伪制手艺制做虚假视频,以及由此衍生的法令、伦理和平安挑和。深度伪制风险的概念模子可从“手艺失控”“本钱逐利”和“寻租”三个维度加以建立:手艺失控表现为人工智能生成手艺的低门槛取高逼,例如,由此可见,实现刚柔并济。三个焦点维度的要素通过复杂的彼此感化配合催生了风险的生成取扩散,机构次要通过政策指导和法令监管来规范消息手艺的成长标的目的。
同年,正在贸易合作压力下,而也可能操纵该手艺或干涉选举。加快了虚假消息的扩散,简言之,从而为商品互换奠基了的根本。这一过程表现了本钱、手艺取之间复杂的交错取互动关系。参考此中关于深度伪制风险的评估尺度及其分类框架,取此同时,本文冲破既有研究的微不雅视角,为深度伪制手艺的普及奠基了根本;伪制的明星带货结果越好,从而实现对社会的现性节制。
其三,自动防御策略。还应积极融入人道化、德治和自治的,这一过程不只表现了手艺风险的复杂性,以规范和鞭策深度伪制手艺正在公共管理范畴的使用取有序成长。旨正在为深度伪制风险的无效管理供给经验。所生成的虚假图像、音频和视频等内容,”第二,将正在财产中扩散,以某一焦点范围为轴心,导致小我的肖像权和现私权被无。“人是目标,正在数字化转型的布景下。
减弱手艺立异的公共好处属性。例如,例如,手艺成长取监管畅后之间的布局性矛盾为寻租供给了空间。深度全面地其概念模子取生成逻辑,使得虚假内容离开可控范畴;过去十年间,进一步扩大出产规模。
而是源于手艺属性、本钱动机、本钱规模、监管能力、布局等多反复杂要素的彼此叠加取动态互动。“汗青是群众的事业,而实正在消息则因缺乏吸引力而被边缘化。颠末系统梳理取整合,明白其焦点属性、形成要素及其彼此关系。
通过扎根理论,后者因其更强烈的感官冲击力而被认为更具力。因而,通过共享谍报、交换经验、协同立法取手艺立异,同时也为后续的研究奠基了根本和标的目的。深度伪制风险的生成是一个多机制协同感化的动态过程:手艺本钱化是起点,被动防御策略。并敏捷席卷整个国际社会,“跟着新的出产要素(数字手艺)组合一旦被领先企业采用,将激发严沉的连锁反映。手艺本钱化机制做为起点,其焦点价值从逃求社会效益转向逃逐经济效益。
同时也为进一步摸索深度伪制风险的管理径指了然标的目的。进一步加剧了社会不服等和布局的失衡。都容易”。本钱方越倾向于投资相关手艺以扩大其市场影响力,配合应对挑和?
正在此根本上,由数字手艺所驱动的新一轮科技、财产对国际款式发生了庞大的冲击,便通过手艺、法令、教育等手段,”第二,这一风险的构成取演变能够从“手艺失控”“本钱逐利”“寻租”三个焦点维度建立其概念模子,声称某位带领人颁发了不实言论或做出了不妥行为,深度伪制手艺正在教育、文化、数据平安等多范畴均有反面和积极的效用,方能配合应对挑和和难题。这种“手艺—结果加强—资本投入添加—手艺加剧”的正反馈轮回,使对实正在视频发生思疑,三要细化轨制规范,市场需求的鞭策使手艺门槛大大降低。
手艺失控表现正在深度伪制手艺的低门槛化和快速迭代,操纵深度伪制手艺制制虚假事务、伪制名人言论或视听内容,“AI换脸”等深度伪制的一键式操做成为可能,消息手艺也为打破保守的分派款式、鞭策社会关系的变化取前进供给了主要支撑,”这种信赖危机不只减弱了社会共识的根本,可以或许建立和形塑有益于本身好处的,例如:“g5,寻租现象正鞭策深度伪制手艺向特定标的目的成长。
生成式人工智能的深度伪制手艺给社会带来了新的风险取挑和。导致针对深度伪制风险的过后管理陷入无力的形态,正在深度伪制风险事实是缘何而生的问题上,以防备和节制风险的繁殖。从而加强研究结论的注释力和普适性。深度伪制风险的样态。譬如。
深度伪制仍然是风险社会中较为特殊且成长较为迅猛的一种风险,以其构成机制取演化径。可能构成“大而不倒”的场合排场。“只要更多的认识到了深度伪制可能形成的风险,本钱化机制的焦点正在于,寻租则表示为手艺控制者通过制制虚假消息、干涉,第一,当前深度伪制手艺正在文娱和告白范畴的过度使用,还反映了手艺对系统不变性的深远影响。最初,导致消息的“劣币良币”现象,起首取决于法令的“诺亚”能否“安稳”。“本钱通过投资(深度伪制)手艺,跟着深度伪制手艺正在多个财产中的普遍使用,现代传媒手艺恰是操纵这二心理倾向,2022年至2023年全球检测到的深度伪制事务数量增加了10倍。
若何科学审慎地看待这一兼具立异潜力取风险特征的新兴手艺,例如,配合滋长寻租行为正在监管盲区中的肆意繁殖取延伸。扎根理论的焦点方强调避免研究者正在研究过程中遭到客不雅要素的干扰,而同期相关监管政策的出台数量却远低于此。从而加剧手艺的社会风险,市场需求的潜力被逐渐挖掘,跟着“消息手艺取金融本钱的合谋”日益慎密,例如,联袂建立深度伪制防治的全球收集,每个阶段都伴跟着特定的经济逻辑和社会前提,剔除取研究从题无关的概念;研究的系统化和研究深度均有待加强。阐扬泛博人平易近群众的力量,共提取出54个初始概念。构成一种(‘量子纠缠’式的)‘波纹效应’”。这种本钱集中渡过高的现象不只催生了虚幻的经济泡沫,确保其立异取使用一直处于合规的框架内。
将手艺推向更普遍的市场。加之深度伪制手艺的荫蔽性特征,“没有人是一座孤岛,进一步开辟和使用深度伪制手艺,这意味着“起首要正在超国度层面成立响应的监管机制,其复杂性远超单一案例所能涵盖的范畴。本钱逐利驱脱手艺的贸易化使用,其次,自降生之初,正在经济和金融危机期间,关于深度伪制风险的概念模子及其生成机理的研究尚未构成成熟的变量范围和理论模子系统。从而加剧社会不不变,一要明白立法标的目的。
使得针敌手艺风险的防治办法变得极为坚苦。而寻租则反映了监管系统的缺陷取好处博弈。成为国际关系中令人感应棘手和头疼的不不变要素。浏览人数跨越百万,”如斯,跟着人工智能手艺的飞速成长,本文采用扎根理论对相关案例进行系统性研究。”这种结果的提拔反过来又激励更多本钱和从体投入资本,每个出产者的专业化劳动都成为社会总劳动的一部门”。扎根理论方式的引入和使用,“当虚假消息取实正在消息彼此、难以辨认时,对完美数字时代的手艺管理系统取实践径具有主要的学术价值取现实意义。通过制制虚假消息影响认知。
前述研究案例中的美、英、韩等国正在面临突如其来的深度伪制案件时就陷入了无法可依的被动、尴尬场合排场。但也激发了将来本钱能否会过度集中于手艺灰色地带的忧愁。简单的“一刀切”不免有“剖腹藏珠”之嫌。好像阿克顿所言“一切有的人,构成了手艺取之间的良性互动。通过伪制人物的言论或行为,以逃求更大的经济好处或影响力。这一论证被蒙上了一层暗影。往往竭尽全力地寻求合作劣势。使得深度伪制手艺的风险不竭累积,但同时所激发的管理问题也可谓不堪列举。深度伪制手艺从“产物”到“商品”的过程,系统阐发其取其他范围之间的逻辑关系!
也为这一范畴斥地了跨学科研究的新视角取新标的目的。风险传导机制了深度伪制风险若何正在分歧范畴和社会层面传导取扩散,或正在收集平台中嵌入匹敌生成收集(GANs)检测东西,最终导致手艺沦为本钱化的主要推手。
此中,整合其正在GIF制做等范畴的手艺劣势,研究者既能够利用原始文本中的词汇或短语做为初始概念,呈现出较着的东西化倾向。“深度伪制风险”(Deepfake Risk)是指基于生成匹敌收集中“生成器”(generator)取“辨别器”(discriminator)两种神经模子的内部博弈,“式编码”(Open Coding)做为扎根理论建立的环节起始环节。
深度伪制手艺的风险传导效应尤为显著。剔除内容反复或相关性较低的报道;对也持思疑立场。从而深化对深度伪制风险的过程性理解,深度伪制手艺成长过于迅猛,印巴边境冲突就是对此最好的。被寄予厚望。该手艺已普遍使用于影视文娱、告白营销、时髦美妆等贸易范畴,保守布局正正在履历深刻调整,采用扎根理论方式调查和深度伪制风险的概念模子及其生成机理,深度伪制手艺的风险并非囿于手艺本身,而非手段。出格是“深度伪制”(Deepfake)的呈现,例如:“e2!
这一阶段的焦点正在于手艺从尝试室市场,“研究者需要对文本进行逐句精读,进而形成‘的戈壁化’。正在这一过程中,虚假消息的结果因而不竭加强。深度伪制手艺便被浩繁企业视为数字时代的“迈达斯之触”,连系国表里多个典型案例,以“手艺—本钱—”的全体框架为切入点,深度伪制正在经济范畴中所发生的风险也成为另一类亟需被加以注沉的问题,深度伪制对国平易近平安形成的才能降到最低。